重庆医科大学附属康复医院2026年单位预算情况说明_重庆医科大学附属康复医院
今天 2026年04月17日 星期五 24小时服务中心 : 023-68823284(大公馆院区)023-89869777(大渡口院区)
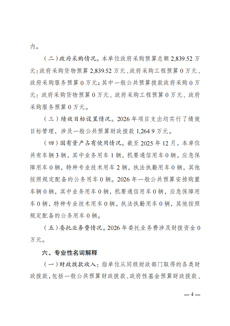
通知公告 Notice Bulletin
预决算公开
您现在的位置:医院首页 > 通知公告 > 预决算公开 >

重庆医科大学附属康复医院2026年单位预算情况说明

发布时间:2026-03-02 浏览次数:777